SERTV Panamá | Noticias de actualidad, cultura y educación
Skip to content
Nacionales
Deportes
Internacionales
Tecnología
Programación
Nacionales
Deportes
Internacionales
Tecnología
Programación
Buscar:
Loading...
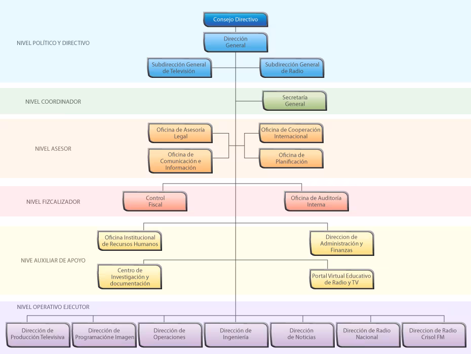
Organigrama
SERTV Panamá
2018-10-30T19:04:23-05:00
Organigrama
ORGANIZACIÓN
TRANSPARENCIA
Close Sliding Bar Area
TELEVISIÓN
RADIO
INSTITUCIONAL
Page load link
Ir a Arriba